Flowchart Alur Pelayanan RS: Panduan Lengkap

K.Notikumi 29 views
Flowchart Alur Pelayanan RS: Panduan Lengkap

Flowchart Alur Pelayanan RS: Panduan Lengkap

Hai, guys! Pernah nggak sih kalian bingung banget pas lagi sakit, terus harus ngurusin segala macam urusan di rumah sakit? Mulai dari pendaftaran, masuk IGD, rawat inap, sampai pulang. Rasanya tuh kayak lagi kesetrum, ya? Nah, biar nggak makin pusing, kali ini kita bakal ngobrolin soal flowchart alur pelayanan rumah sakit . Ini penting banget lho buat kalian biar paham gimana sih sebenernya sistem di rumah sakit itu berjalan. Jadi, pas kalian atau orang terdekat lagi butuh pertolongan medis, kalian udah punya gambaran dan nggak salah langkah. Yuk, kita bedah tuntas biar makin paham dan nggak panik !

Memahami flowchart alur pelayanan rumah sakit itu bukan cuma soal tahu urutannya aja, tapi juga soal gimana kita bisa mengoptimalkan waktu dan mengurangi potensi masalah. Bayangin aja, kalau kalian datang ke rumah sakit dalam kondisi darurat, waktu itu berharga banget. Kalau kalian udah tahu alurnya, kalian bisa langsung menuju loket atau bagian yang tepat, nggak buang-buang waktu buat nanya ke sana ke mari. Ini juga berlaku buat rumah sakitnya sendiri, guys. Dengan flowchart yang jelas, mereka bisa menata sumber daya, tenaga medis, dan fasilitas dengan lebih efisien. Ini artinya, pelayanan bisa jadi lebih cepat, lebih baik, dan tentu saja, pasien merasa lebih nyaman dan aman. Jadi, ini bukan cuma buat pasien, tapi juga buat kemajuan pelayanan medis secara keseluruhan. Kita akan bahas mulai dari apa itu flowchart, kenapa penting, sampai contoh alur yang biasa ditemui di rumah sakit. Siap? Let’s go!

Apa Itu Flowchart Alur Pelayanan Rumah Sakit?

Oke, jadi gini guys, flowchart alur pelayanan rumah sakit itu sederhananya adalah sebuah diagram yang menggambarkan langkah demi langkah proses yang harus dilalui oleh pasien saat mendapatkan pelayanan di rumah sakit. Anggap aja ini kayak peta jalan, tapi bukan buat liburan, melainkan buat nyari kesembuhan. Dalam flowchart ini, kita bisa lihat mulai dari awal banget, misalnya pasien datang ke rumah sakit, terus proses pendaftaran, pemeriksaan oleh dokter, sampai ke tindakan medis yang mungkin diperlukan, pengobatan, dan terakhir, proses pulang. Setiap tahapan digambarkan dengan simbol-simbol tertentu yang punya arti khusus, dan dihubungkan dengan garis panah yang menunjukkan arah alur prosesnya. Misalnya, simbol persegi panjang biasanya buat nyebutin sebuah tindakan atau proses, terus simbol belah ketupat itu buat titik keputusan (misalnya, ‘apakah pasien perlu dirawat inap?’ atau ‘apakah resep harus ditebus?’). Nah, dengan visualisasi seperti ini, kita jadi gampang banget ngerti gimana keseluruhan proses itu nyambung satu sama lain. Ini bukan cuma buat pasien awam aja lho, tapi juga buat para tenaga medis dan staf administrasi di rumah sakit. Mereka bisa pakai ini buat melatih staf baru, mengevaluasi efisiensi kerja, atau bahkan mendesain ulang alur pelayanan biar lebih baik lagi. Jadi, flowchart alur pelayanan rumah sakit ini punya peran krusial dalam memastikan semuanya berjalan lancar, terstruktur, dan nggak ada yang terlewat. Ini adalah alat komunikasi visual yang sangat ampuh untuk memahami kompleksitas pelayanan kesehatan.

Pentingnya flowchart alur pelayanan rumah sakit ini juga mencakup aspek standarisasi . Dengan adanya flowchart yang jelas dan disepakati, setiap pasien akan mendapatkan alur pelayanan yang kurang lebih sama, sesuai dengan kondisi dan kebutuhannya. Ini mengurangi variasi pelayanan yang tidak perlu dan memastikan bahwa setiap pasien diperlakukan secara adil dan sesuai prosedur. Bayangin aja kalau nggak ada flowchart, setiap petugas mungkin punya cara sendiri-sendiri dalam melayani pasien, kan repot? Nanti ada pasien yang bingung harus ke mana dulu, ada yang malah nggak kebagian pelayanan karena prosedurnya nggak jelas. Flowchart ini juga membantu dalam identifikasi bottleneck atau hambatan dalam pelayanan. Dengan memvisualisasikan seluruh proses, kita bisa dengan mudah melihat di bagian mana antrean sering terjadi, di mana prosesnya lambat, atau di mana ada potensi kesalahan. Informasi ini sangat berharga bagi manajemen rumah sakit untuk melakukan perbaikan. Misalnya, kalau terlihat bahwa antrean di bagian pendaftaran sangat panjang, manajemen bisa mempertimbangkan untuk menambah loket, atau memperbaiki sistem pendaftaran online. Atau kalau proses pengurusan administrasi setelah tindakan medis memakan waktu lama, bisa dicari tahu penyebabnya dan dicari solusinya. Jadi, flowchart alur pelayanan rumah sakit itu bukan cuma gambar doang, tapi punya kekuatan besar untuk membuat pelayanan jadi lebih efisien , efektif , dan pastinya berorientasi pada kepuasan pasien . Ini adalah fondasi penting dalam manajemen pelayanan kesehatan modern, guys.

Mengapa Flowchart Alur Pelayanan Rumah Sakit Itu Penting?

Jadi, kenapa sih flowchart alur pelayanan rumah sakit ini penting banget? Gini guys, bayangin kalau kamu lagi nggak enak badan, terus datang ke rumah sakit tanpa tahu harus ngapain. Nggak tahu harus daftar di mana, harus nunggu antrean berapa lama, terus habis periksa ke dokter mau ngapain lagi. Pasti bingung banget kan? Nah, flowchart ini ibarat kompas yang ngasih tau kamu arahnya. Dengan adanya flowchart yang jelas, kamu bisa langsung menuju ke bagian yang tepat, ngerti apa yang harus disiapkan, dan kira-kira berapa lama waktu yang dibutuhkan. Ini bikin pengalaman kamu di rumah sakit jadi lebih tenang dan nggak bikin stres. Plus, ini juga penting banget buat para petugas rumah sakit. Buat mereka, flowchart ini adalah panduan kerja yang memastikan semua prosedur dijalankan dengan benar dan konsisten. Jadi, nggak ada lagi tuh yang namanya pelayanan beda-beda tergantung siapa yang lagi jaga. Semuanya jadi lebih terstandar dan profesional. Kalau semua berjalan sesuai flowchart, otomatis pelayanan jadi lebih cepat dan efektif, kan? Ujung-ujungnya, pasien jadi lebih cepat sembuh dan pulang dengan senyum. Intinya, flowchart alur pelayanan rumah sakit itu penting biar semua orang, baik pasien maupun petugas, sama-sama paham dan nggak ada yang namanya kebingungan atau salah langkah. Ini adalah kunci untuk pelayanan yang responsif , efisien , dan berkualitas tinggi .

Selain manfaat buat pasien dan petugas, flowchart alur pelayanan rumah sakit juga punya peran besar dalam aspek manajemen risiko dan peningkatan mutu . Dalam dunia medis, kesalahan sekecil apapun bisa berakibat fatal. Flowchart yang terstruktur membantu meminimalkan potensi kesalahan dengan memastikan setiap langkah dalam proses pelayanan sudah dipikirkan matang-matang. Misalnya, dalam proses pemberian obat, flowchart bisa memastikan bahwa resep dokter divalidasi oleh apoteker, dosisnya tepat, dan diberikan kepada pasien yang benar. Kalau ada potensi risiko, misalnya pasien alergi obat tertentu, flowchart bisa menyertakan langkah untuk konfirmasi alergi sebelum obat diberikan. Ini adalah bentuk proaktif dalam menjaga keselamatan pasien. Lebih jauh lagi, flowchart ini menjadi dasar untuk audit medis dan evaluasi kinerja . Pihak manajemen atau badan akreditasi bisa menggunakan flowchart ini untuk menilai apakah pelayanan yang diberikan sudah sesuai dengan standar yang ditetapkan. Kalau ada penyimpangan, mereka bisa melacak di mana letak kesalahannya dan melakukan tindakan perbaikan. Ini yang namanya siklus Continuous Quality Improvement (CQI) atau Peningkatan Mutu Berkelanjutan. Jadi, flowchart alur pelayanan rumah sakit bukan cuma soal gambaran alur, tapi juga alat strategis untuk menjaga standar, mencegah kecelakaan medis, dan terus-menerus meningkatkan kualitas pelayanan agar pasien mendapatkan perawatan terbaik. Ini adalah investasi penting bagi rumah sakit mana pun yang peduli dengan keselamatan dan kepuasan pasiennya.

Alur Pelayanan Pasien Umum di Rumah Sakit

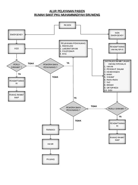
Oke, guys, sekarang kita masuk ke bagian yang paling ditunggu-tunggu: gimana sih sebenernya flowchart alur pelayanan rumah sakit untuk pasien umum? Ini dia yang biasanya kita temui kalau nggak dalam kondisi darurat banget. Pertama-tama, pasien datang ke rumah sakit . Nah, biasanya ada dua pilihan nih, mau langsung ke bagian pendaftaran atau ke information center kalau bingung. Dari sini, kita bakal diarahkan ke bagian pendaftaran. Di sini kita akan diminta mengisi formulir pendaftaran, menunjukkan kartu identitas, dan kalau punya, kartu asuransi kesehatan (BPJS atau lainnya). Penting banget lho buat disiapin dari rumah biar cepet. Setelah urusan administrasi beres, kita bakal dapet nomor antrean atau jadwal periksa. Nah, ini bagian yang sering bikin deg-degan, yaitu menunggu giliran periksa . Sambil nunggu, kita bisa santai dulu atau baca-baca majalah di ruang tunggu. Kalau nomor antrean kita udah dipanggil, barulah kita menuju ke ruang periksa dokter . Di sini dokter akan melakukan anamnesis (tanya jawab soal keluhan), pemeriksaan fisik, dan mungkin beberapa tes awal. Hasil dari pemeriksaan ini akan menentukan langkah selanjutnya. Bisa jadi kita dikasih resep obat, disuruh tes lab, atau bahkan diminta kembali lagi untuk kontrol.

Kalau dokter ngasih resep obat, langkah selanjutnya adalah menebus obat di apotek . Biasanya ada dua apotek, satu untuk pasien umum, satu lagi khusus untuk pasien BPJS. Penting banget untuk perhatiin ini biar nggak salah antre. Setelah dapet obat, kalau keluhannya ringan, mungkin kita langsung disuruh pulang dan istirahat di rumah. Tapi, kalau dari hasil pemeriksaan dokter ternyata butuh penanganan lebih lanjut, misalnya harus disuntik, diambil darahnya untuk tes lab, atau perlu rontgen, kita akan diarahkan ke unit-unit terkait. Misalnya, laboratorium untuk pengambilan sampel darah atau tes lainnya, atau radiologi untuk rontgen dan sejenisnya. Setelah hasil tes keluar, biasanya kita akan kembali lagi ke dokter untuk konsultasi hasil. Dokter akan menjelaskan lebih detail dan memberikan penanganan yang sesuai. Jika memang diperlukan, bisa jadi kita akan diarahkan untuk rawat jalan lanjutan atau bahkan rawat inap kalau kondisinya cukup serius. Setiap perpindahan antar unit ini biasanya juga ada alur administrasinya sendiri, jadi tetap penting untuk mengikuti arahan dari petugas ya, guys. Flowchart alur pelayanan rumah sakit ini memastikan setiap langkah terkoordinasi dengan baik, dari awal datang sampai kita pulang, entah itu dengan resep obat, hasil tes, atau rekomendasi perawatan lebih lanjut.

Semua proses ini, guys, dirancang untuk memastikan bahwa setiap pasien mendapatkan perawatan yang sesuai dengan kondisinya. Mulai dari pendaftaran yang efisien, pemeriksaan yang teliti oleh dokter, hingga tindak lanjut yang tepat sasaran. Kalau kalian bingung, jangan ragu untuk bertanya ke petugas di meja informasi atau perawat yang bertugas. Mereka siap membantu kok. Ingat, memahami flowchart alur pelayanan rumah sakit itu bisa banget bikin pengalaman berobat jadi lebih nyaman dan nggak bikin stres. Jadi, lain kali kalau harus ke rumah sakit, kamu udah nggak canggung lagi. Kamu udah kayak insider yang tahu seluk-beluknya! Jadi, jangan lupa, selalu perhatikan nomor antrean, ikuti petunjuk petugas, dan kalau ada yang nggak jelas, langsung tanya aja ya. Keselamatan dan kenyamanan kamu adalah prioritas utama.

Alur Pelayanan Pasien Gawat Darurat (IGD)

Nah, kalau tadi kita udah bahas alur pelayanan umum, sekarang kita geser ke yang lebih urgent , yaitu alur pelayanan pasien gawat darurat atau IGD . Ini beda banget, guys, karena di sini waktu adalah segalanya. Begitu pasien datang ke IGD, entah itu diantar keluarga atau datang sendiri dengan kondisi kritis, langkah pertama adalah triase . Apa itu triase? Simpelnya, ini adalah proses penilaian cepat kondisi pasien untuk menentukan tingkat urgensinya. Petugas medis, biasanya perawat terlatih, akan segera menilai apakah pasien butuh pertolongan darurat segera (kode merah), butuh penanganan dalam waktu dekat (kode kuning), atau kondisinya tidak mengancam jiwa (kode hijau). Tujuannya jelas: memastikan pasien yang paling kritis mendapatkan penanganan pertama dan secepatnya . Jadi, jangan heran kalau kadang ada pasien yang datang belakangan tapi dipanggil duluan, itu karena hasil triasenya lebih prioritas.

Setelah melewati triase, pasien akan langsung dibawa ke area penanganan sesuai dengan tingkat urgensinya. Kalau memang darurat banget, pasien akan langsung ditangani di ruang resusitasi atau tindakan darurat. Di sini, tim medis akan berupaya menstabilkan kondisi pasien secepat mungkin. Ini bisa melibatkan pemberian oksigen, infus cairan, obat-obatan darurat, atau bahkan tindakan penyelamatan jiwa lainnya. Semua dilakukan dengan sigap dan terkoordinasi. Nah, selama proses penanganan darurat ini, biasanya akan ada petugas yang mendampingi keluarga pasien untuk memberikan informasi dan meminta persetujuan tindakan medis yang diperlukan. Kadang-kadang, sambil menangani pasien, petugas juga akan meminta data administrasi dasar dari keluarga atau pasien sendiri jika memungkinkan. Ini penting agar proses administrasi bisa segera dimulai, meskipun penanganan medis adalah prioritas utama. Flowchart alur pelayanan rumah sakit di IGD ini sangat dinamis dan fokus pada respons cepat.

Kalau kondisi pasien sudah stabil, atau memang tidak se-kritis yang diperkirakan saat triase, pasien akan dipindahkan ke ruang perawatan IGD yang sesuai. Di sini, dokter akan melakukan pemeriksaan lebih mendalam, menentukan diagnosis, dan memberikan penanganan lebih lanjut. Keputusan selanjutnya bisa beragam: apakah pasien perlu dirawat inap di bangsal tertentu, perlu observasi lebih lanjut di IGD, atau sudah boleh pulang dengan pengobatan dan saran perawatan di rumah. Jika perlu rawat inap, maka tim IGD akan berkoordinasi dengan bangsal tujuan untuk proses transfer pasien. Ini juga termasuk pengurusan administrasi rawat inap yang biasanya akan dilanjutkan oleh petugas rekam medis atau administrasi di bangsal. Jadi, flowchart alur pelayanan rumah sakit di IGD itu sangat terstruktur untuk keadaan darurat, dimulai dari triase untuk memprioritaskan, penanganan cepat untuk menstabilkan, dan evaluasi untuk menentukan langkah selanjutnya, baik itu pulang, rawat inap, atau tindakan medis lanjutan. Semuanya dirancang demi keselamatan nyawa pasien.

Alur Pelayanan Pasien Rawat Inap

Oke, guys, sekarang kita bahas nih flowchart alur pelayanan rumah sakit buat pasien yang butuh nginep alias rawat inap. Kalau kamu atau keluargamu ternyata harus dirawat, biasanya prosesnya dimulai setelah ada keputusan dari dokter, baik dari IGD maupun poliklinik. Pertama-tama, akan ada proses administrasi pendaftaran rawat inap . Di sini, kamu perlu menyiapkan dokumen-dokumen yang mungkin diminta, seperti KTP, kartu BPJS/asuransi, surat pengantar dari dokter, dan mengisi formulir pendaftaran rawat inap. Petugas akan membantu kamu memilih kelas perawatan yang tersedia sesuai dengan hak kelas BPJS kamu atau pilihan pribadi. Setelah administrasi selesai, kamu akan diarahkan menuju kamar perawatan yang sudah ditentukan. Perawat di bangsal akan menyambutmu, melakukan pengecekan awal, dan menjelaskan tentang fasilitas serta aturan di bangsal tersebut.

Selama masa perawatan di bangsal , kamu akan berada di bawah pengawasan ketat perawat dan dokter spesialis. Jadwal kunjungan dokter biasanya sudah ditentukan, mereka akan memeriksa kondisi kamu, mengevaluasi perkembangan, dan menyesuaikan rencana pengobatan jika diperlukan. Selain itu, akan ada jadwal pemberian obat, pemeriksaan penunjang seperti tes darah atau rontgen kalau memang dibutuhkan, dan mungkin juga terapi fisik atau rehabilitasi. Perawat akan menjadi orang yang paling sering berinteraksi denganmu, mereka akan memantau tanda-tanda vitalmu, membantu kebutuhan dasar, dan memberikan obat sesuai resep dokter. Flowchart alur pelayanan rumah sakit di sini menekankan pada pemantauan berkelanjutan dan koordinasi tim medis . Komunikasi antar perawat yang bertugas shift juga penting banget biar nggak ada informasi yang terlewat.

Nah, kalau kondisi kamu sudah membaik dan dokter menyatakan sudah boleh pulang, maka dimulailah proses persiapan pulang . Biasanya, dokter akan membuat surat keterangan dokter atau resume medis yang merangkum seluruh perawatanmu selama di rumah sakit. Perawat akan memberikan instruksi lebih lanjut mengenai pengobatan di rumah, pantangan, dan kapan harus kontrol kembali. Kemudian, ada proses penyelesaian administrasi pulang di kasir atau bagian rekam medis. Di sini kamu akan menyelesaikan pembayaran sisa biaya (jika ada) dan mengambil surat-surat yang diperlukan. Setelah semua beres, kamu bisa meninggalkan rumah sakit. Penting banget untuk mengikuti semua instruksi dokter dan perawat saat pulang agar pemulihanmu berjalan optimal. Flowchart alur pelayanan rumah sakit untuk rawat inap ini memastikan bahwa pasien mendapatkan perawatan yang komprehensif, terstruktur, dan aman, mulai dari saat masuk hingga kembali ke rumah dengan kondisi yang lebih baik.

Alur Pelayanan Pasien Pulang

Langkah terakhir dalam flowchart alur pelayanan rumah sakit adalah proses pasien pulang . Baik itu pasien rawat jalan yang sudah selesai berobat atau pasien rawat inap yang sudah dinyatakan sembuh oleh dokter, ada beberapa tahapan yang biasanya dilalui. Untuk pasien rawat jalan, setelah selesai diperiksa dan mendapatkan resep atau saran dari dokter, biasanya tinggal menyelesaikan pembayaran di kasir (jika ada biaya yang harus dibayar) dan menebus obat di apotek. Proses ini relatif singkat dan langsung menuju akhir. Tapi, untuk pasien rawat inap, proses kepulangannya sedikit lebih panjang dan terstruktur.

Proses kepulangan pasien rawat inap dimulai saat dokter memberikan instruksi pulang . Dokter akan membuat resume medis yang berisi ringkasan kondisi pasien, diagnosis, tindakan yang sudah dilakukan, obat-obatan yang diresepkan untuk dibawa pulang, serta anjuran perawatan di rumah. Resume medis ini sangat penting sebagai informasi bagi pasien, keluarga, dan dokter di rumah atau puskesmas. Setelah itu, perawat akan memberikan edukasi kesehatan kepada pasien dan keluarga. Edukasi ini mencakup cara minum obat yang benar, cara merawat luka (jika ada), tanda-tanda bahaya yang perlu diwaspadai sehingga harus segera kembali ke rumah sakit, serta jadwal kontrol yang harus dipatuhi. Pemahaman yang baik dari pasien dan keluarga sangat krusial untuk kelancaran pemulihan pasca rawat inap.

Selanjutnya, adalah penyelesaian administrasi dan keuangan . Pasien atau keluarga akan mendatangi bagian rekam medis atau kasir untuk menyelesaikan semua urusan administrasi. Ini termasuk pembayaran biaya perawatan yang belum lunas (jika ada, terutama untuk pasien umum atau yang menggunakan asuransi dengan selisih biaya), pengambilan resume medis, dan surat keterangan istirahat (jika diperlukan untuk keperluan pekerjaan). Setelah semua berkas administrasi beres dan biaya terbayar, barulah pasien bisa meninggalkan rumah sakit . Perawat mungkin akan membantu proses transfer pasien ke kendaraan jika diperlukan. Flowchart alur pelayanan rumah sakit pada tahap pulang ini bertujuan untuk memastikan bahwa pasien benar-benar siap secara medis dan administratif untuk kembali ke rumah, serta memiliki panduan yang jelas untuk menjaga kesehatannya di luar rumah sakit. Ini adalah fase penting untuk menjamin keberlangsungan perawatan dan pemulihan pasien.

Kesimpulan

Jadi, guys, bisa kita simpulkan bahwa flowchart alur pelayanan rumah sakit itu adalah jantung dari operasional sebuah fasilitas kesehatan. Ini adalah peta yang memandu pasien dari awal datang sampai pulang, memastikan setiap langkahnya terarah, efisien, dan aman. Mulai dari alur umum yang terstruktur, kegawatdaruratan yang super cepat di IGD, perawatan intensif di bangsal rawat inap, sampai proses kepulangan yang informatif. Dengan adanya flowchart ini, baik pasien maupun petugas kesehatan punya pemahaman yang sama, mengurangi kebingungan, meminimalkan kesalahan, dan pada akhirnya meningkatkan kualitas pelayanan secara keseluruhan. Ini bukan sekadar dokumen administratif, tapi alat vital untuk menciptakan pengalaman berobat yang lebih baik, lebih cepat, dan tentu saja, lebih menyembuhkan. Jadi, kalau kalian ke rumah sakit lagi, coba deh perhatikan alurnya. Siapa tahu dengan sedikit pemahaman, pengalaman kalian jadi jauh lebih positif. Ingat, kesehatan itu mahal, tapi pelayanan yang baik itu adalah investasi yang tak ternilai. Semoga informasi ini bermanfaat ya, guys! Tetap sehat selalu!