NetShare No Internet: Troubleshooting And Solutions

K.Notikumi 86 views
NetShare No Internet: Troubleshooting And Solutions

NetShare No Internet: Troubleshooting and Solutions

Hey everyone! Ever found yourself in a situation where your NetShare is connected, but there’s no internet ? It’s seriously frustrating, right? You’re all set to browse, stream, or work, and bam – nothing. Don’t worry, you’re not alone, and there’s a good chance we can get this sorted out. This guide will walk you through the common culprits behind the “NetShare no internet” issue and, more importantly, how to fix them. We’ll cover everything from the basics of checking your own internet connection, to more advanced troubleshooting tips for your NetShare app. So, grab a coffee (or your beverage of choice), and let’s dive in!

Understanding the NetShare Problem

First off, let’s break down what’s happening when you experience the “NetShare no internet” problem. Essentially, your device is successfully connecting to the NetShare hotspot, but it’s not receiving any data from the internet. This usually means that while the connection itself is fine, there’s an issue with the data flow. It’s like having a perfectly good water pipe, but no water is coming through. There are several reasons why this can happen, and we’ll explore the most common ones.

One of the first things to understand is that NetShare relies on your primary device’s internet connection. So, if your phone, tablet, or laptop that’s hosting the NetShare hotspot doesn’t have an active internet connection, then, obviously, the devices connecting to it won’t either. This is the most common and often overlooked cause. It’s like expecting a power outlet to work when the power to your house is out – it’s just not going to happen.

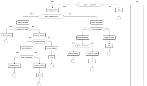
Another key aspect is the settings within the NetShare app itself. Sometimes, the app’s settings might be misconfigured, leading to connection problems. This could be anything from incorrect password settings to network restrictions. Also, we can’t forget about the device receiving the shared internet. Is it correctly configured to get internet from a Wi-Fi source? Or is it failing to obtain an IP address from the host device? We’ll get into how to check that later. And finally, let’s be real – sometimes, it’s just a simple glitch. Like any software, NetShare can experience temporary bugs that can disrupt its functionality. A quick restart is usually all that’s needed to fix them, and you are back up and running. So, let’s get into the nitty-gritty of troubleshooting this problem.

The Importance of a Stable Internet Connection

Before you start troubleshooting the NetShare app itself, make sure your primary device, the one sharing the internet, actually has a working internet connection. This is the absolutely most fundamental step. It’s like checking the fuel in your car before trying to start the engine – if there’s no fuel, the engine won’t run, simple as that. So, let’s look at this important part.

Ensure your device is connected to the internet via Wi-Fi or mobile data. If you’re using Wi-Fi, double-check that you’re connected to a stable network, and that there are no issues with that Wi-Fi connection. Try browsing the web, opening an app that requires an internet connection, or try to stream something. Do this on the device hosting the NetShare. If you can’t access the internet on that device, the problem isn’t with NetShare; it’s with your primary internet connection. It is important to troubleshoot your device’s connection before diving into NetShare settings.

For mobile data connections, check your data balance and ensure you have an active data plan. Sometimes, you might run out of data, which can prevent your hotspot from working, even if it appears to be connected. Also, check your data settings to ensure that the mobile data is turned on and that there aren’t any restrictions in place that could be blocking internet access. Ensure you have good signal strength. A weak signal can lead to unstable connections and a “no internet” situation. Move to an area with better coverage and see if that fixes the issue. If you’re still facing problems, consider restarting your device. A simple restart can often resolve minor software glitches that might be interfering with your internet connection.

Common Causes and Solutions

Alright, now that we’ve covered the basics, let’s dig into some of the most common causes of the “NetShare no internet” issue, and how to fix them, guys. We will try some easy fixes first, so let’s start with the basics.

Incorrect NetShare App Settings

One of the most frequent reasons for this problem is incorrect settings in the NetShare app itself. Make sure your configurations are properly set up. It’s like setting up your GPS – if the destination is wrong, you’re not going to get where you want to go, right?

Check your password . Ensure you’ve entered the correct password for your NetShare hotspot on the device you’re trying to connect to. This may seem obvious, but it’s a very common mistake. Typos happen, and a simple error can prevent your device from connecting. Check the security type used by the hotspot. It’s usually WPA2, but if you’ve changed it, make sure the connecting device supports that security type.

Next, look at the network name (SSID). Double-check that the connecting device is trying to connect to the right hotspot. If you have multiple hotspots or have renamed yours, you want to make sure you’re connecting to the correct one. Also, confirm the hotspot is enabled. Sounds simple, but it’s a common oversight. Ensure the hotspot feature is turned on within the NetShare app. There should be a toggle or a similar setting that activates the hotspot. If it’s off, your device won’t share its internet connection.

Issues With the Connecting Device

Sometimes, the problem isn’t with NetShare or the host device, but with the device trying to connect. It’s a bit like a faulty cable – even if everything else is perfect, you still won’t get a signal.

Make sure Wi-Fi is enabled. Confirm that Wi-Fi is turned on in the settings of the device you’re trying to connect. Sounds simple, but it’s often overlooked. Check that you’re connecting to the correct network. Verify that the device is trying to connect to your NetShare hotspot (SSID). It’s easy to accidentally connect to a different Wi-Fi network. Also, verify that the device is receiving an IP address. Check the IP address assigned to your device. Go to your device’s Wi-Fi settings and see if it’s receiving a valid IP address from your NetShare hotspot. If the IP address is something like “0.0.0.0” or “169.254.x.x,” it means the device isn’t getting a proper IP address and won’t be able to access the internet. Try to renew the IP address or try a static IP configuration to fix it.

Data Usage and Network Restrictions

Data usage and network restrictions can also cause the “NetShare no internet” issue. Be mindful of your data limits. Check if you’ve exceeded your monthly data allowance. If you’ve hit your limit, your internet access might be throttled or completely shut off until your data plan resets. Also, check for any restrictions on the device. Some devices have data usage limits or restrictions that might be interfering with your NetShare connection. Review your device’s data usage settings to ensure that the hotspot feature isn’t being restricted.

Look for network restrictions. Your mobile carrier or internet service provider (ISP) may have restrictions on tethering or hotspot usage. Check your plan’s terms and conditions to see if there are any limitations. Also, check the NetShare app settings for any built-in restrictions or limits. Some apps allow you to set limits on data usage or the number of connected devices, which could be interfering with your connection.

Advanced Troubleshooting Steps

If the basic troubleshooting steps haven’t worked, it’s time to dig a bit deeper. These steps are a bit more involved, but they can often resolve persistent issues with NetShare. Let’s get to it!

Restarting Your Devices

Sometimes, the simplest solution is often the most effective: a good old restart. It’s like hitting the reset button on a computer – it can clear out temporary glitches and refresh everything.

Restart both your host device and the device you’re trying to connect. Restart the device hosting the NetShare hotspot and the device you’re trying to connect. This can clear temporary files and refresh network settings that might be causing problems. Also, restart your modem or router, if you’re using Wi-Fi from a router as the host. If your primary internet connection is through a Wi-Fi router, try restarting it. This can resolve any issues with the router itself that might be affecting your ability to share your internet connection.

Checking for App Updates and Compatibility

Make sure your NetShare app is up-to-date and compatible with your devices. Outdated software can have bugs, and compatibility issues can prevent devices from working correctly.

Check for app updates. Open your device’s app store (Google Play Store for Android or the App Store for iOS) and check for updates to the NetShare app. If there’s an update available, install it, as it might include bug fixes or performance improvements. Check device compatibility. Ensure that all the devices you’re using are compatible with the NetShare app. Some apps may have compatibility limitations, and this can prevent your devices from connecting. This is especially true if you are using older devices or operating systems.

Resetting Network Settings

If all else fails, you might consider resetting your network settings on your devices. This will erase any customized network settings and revert them to their default configurations.

On the host device, go into your device settings. Look for the “Reset” or “Reset Options” menu in your device settings. Select the option to reset network settings. This will erase Wi-Fi passwords, Bluetooth connections, and other network configurations. On the connecting device, reset network settings similarly. Do the same on the device you’re trying to connect. After resetting the network settings, you’ll need to re-enter your Wi-Fi password for your NetShare hotspot. After that, try connecting to your hotspot again.

Contacting Support and Further Assistance

If you’ve tried all these troubleshooting steps and are still experiencing problems, it might be time to seek further assistance. Don’t worry; you’re not out of options. Here’s how to proceed.

Checking the NetShare App’s Website or Support Pages

Look for support resources. Visit the NetShare app’s official website or support pages. They often have FAQs, troubleshooting guides, and contact information for their support team. Check the FAQs and documentation. Many apps have detailed FAQs and documentation that can provide solutions to common problems. Browse through these resources for potential fixes.

Contacting NetShare App Support

If you can’t find a solution in the support resources, consider contacting the NetShare app’s support team. They can provide more specific advice and assistance.

Look for contact information. Locate the app’s contact information, such as an email address, phone number, or support form. Explain the issue and provide details. When contacting support, clearly explain the issue you’re facing. Include details about your devices, operating systems, and any troubleshooting steps you’ve already tried.

Seeking Help From Your Internet Service Provider (ISP)

In some cases, the problem might be with your internet service provider (ISP) rather than NetShare. If you suspect an issue with your internet connection, contact your ISP for assistance.

Check your internet service. Ensure that your home internet is working, and there are no service outages. If you’re experiencing internet issues, your ISP can provide support. Contact your ISP support. Contact your ISP’s support team and explain the problem. They can diagnose and resolve any issues with your internet service that might be impacting your ability to share your connection. Remember to have your account information ready when contacting your ISP.

Preventative Measures

Once you’ve resolved the “NetShare no internet” issue, it’s a good idea to take some preventative measures to minimize the chances of it happening again in the future. Prevention is always better than cure, right?

Keeping Your Software Updated

Regularly update your devices’ operating systems and apps, including NetShare. Updates often include bug fixes, security patches, and performance improvements that can prevent connection issues. Enable automatic updates. Set your devices to automatically install updates when available. This ensures that you always have the latest versions of your software. Check for updates manually. Periodically check for updates manually, especially if you’ve been experiencing any issues.

Monitoring Data Usage

Be mindful of your data usage to avoid exceeding your data allowance. Regularly monitor your data usage, and set data usage limits on your devices if necessary. This will help you avoid unexpected data overages and ensure that your hotspot continues to function properly. You can usually find data usage information in your device’s settings or through your mobile carrier’s app.

Security Best Practices

Protect your NetShare hotspot with a strong password to prevent unauthorized access. Use a strong, unique password for your hotspot, and avoid using easily guessable passwords. Enable security features. Configure your hotspot with the appropriate security settings, such as WPA2 or WPA3, to encrypt your connection. Regularly change your password. Change your hotspot password periodically to maintain security. This will help prevent unauthorized access to your hotspot.

By following these preventative measures, you can reduce the likelihood of experiencing the “NetShare no internet” issue in the future, and enjoy a more reliable and secure NetShare experience.

Conclusion

So, there you have it, guys! We’ve covered a bunch of reasons why your NetShare might be showing “no internet” and how to fix them. From checking your basic internet connection to diving into the app’s settings and even advanced troubleshooting steps, we’ve gone through a lot. The key takeaway here is to be systematic and patient. Start with the most obvious checks and then move on to more complex solutions. Most importantly, don’t panic! With a little bit of detective work, you’ll be back online in no time. If you have any further questions, feel free to ask. Happy sharing!